Model: GW - Claim Loss Financial - Calendar Year
The GW - Claim Loss Financial - Calendar Year model includes monthly snapshots of claims financials based on the transaction booking date. The snapshots are aggregates of various transaction line item amounts, such as loss incurred amounts, expense payments, salvage recoveries, and medical reserve changes. Analysts can use the model to create visualizations of amounts within accounting periods. They can view amounts by loss cause, location, policy life cycle, and other attributes.
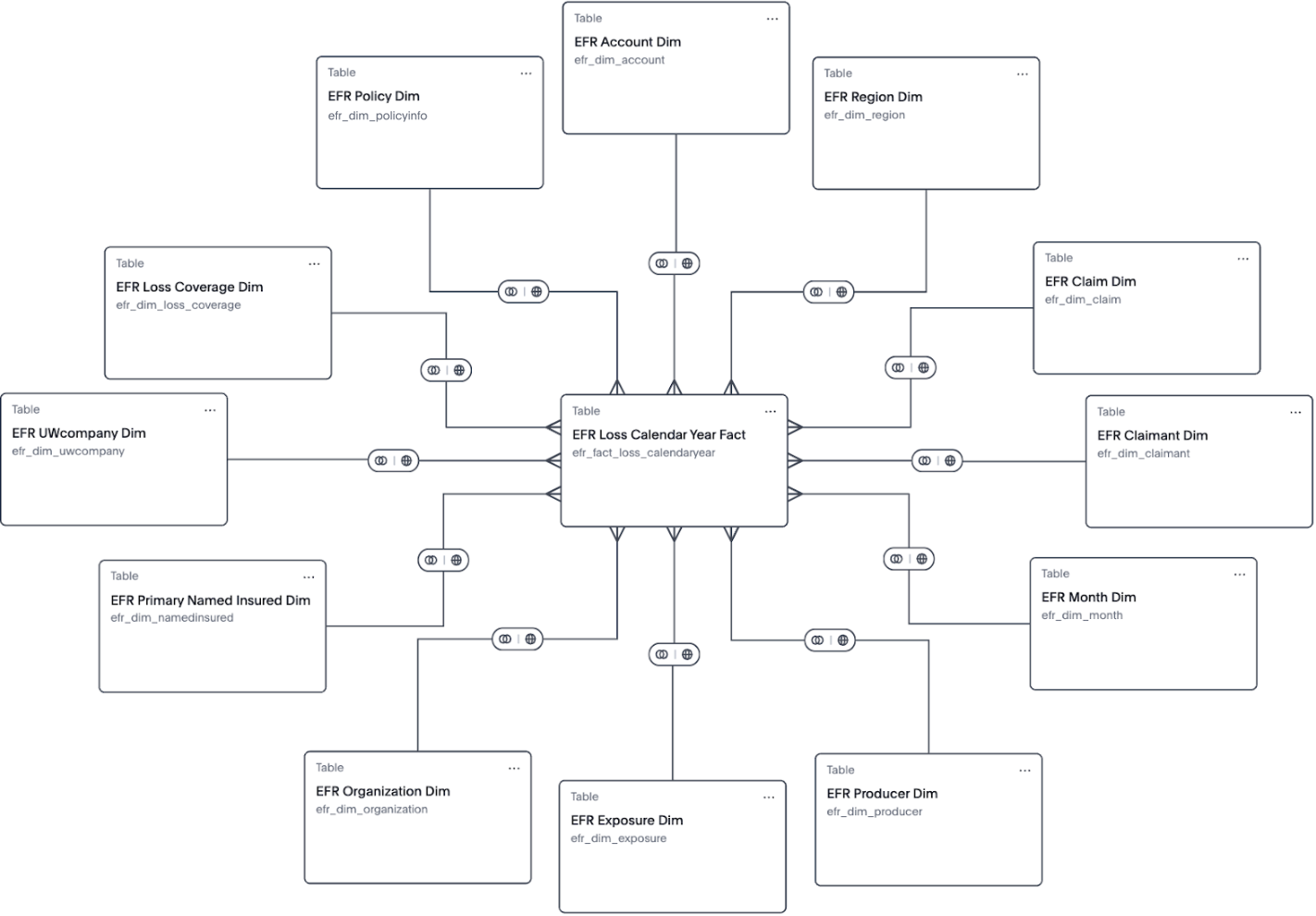
Source tables

The GW - Claim Loss Financial - Calendar Year model is built from a fact table and multiple dimension tables, as shown in the diagram.
efr_fact_loss_calendaryear
efr_dim_uwcompanyefr_dim_namedinsuredefr_dim_organizationefr_dim_exposureefr_dim_producerefr_dim_monthefr_dim_claimantefr_dim_claimefr_dim_regionefr_dim_accountefr_dim_policyinfoefr_dim_loss_coverage
From each table, Guidewire selected specific columns to include in the model. They’re typical columns used in reporting and analysis. For details about each column in the model, see the Data dictionaries for Explore models.
Formulas
Many of the model’s columns are the result of a formula created on the model in Explore. They aren’t part of the source tables in Explore or Data Studio. Each formula performs a calculation or conversion and the result is an additional column in the model.
For a list of all formula columns and their expressions, see the Data dictionaries for Explore models.
These formulas convert dates into business-friendly strings:
- Accounting Month: The first day of the accounting month
- Accounting Period: The accounting month
- Current or Previous Year: Identifies a year as the Current Year (CY) or Previous Year (PY)
Other formulas calculate gross and net amounts for various claims financials. They include both Month-to-date (MTD) and Year-to-date (YTD) aggregates.
MTD, QTD, and YTD aggregates
The model includes Month-to-date (MTD), Quarter-to-date (QTD) and Year-to-date (YTD) aggregates for various claims financial amounts. These columns make it easier to create reports for those time periods.