What's new in ClaimCenter for Olos
Here are the Olos release highlights for ClaimCenter. For more details, see the ClaimCenter section of the InsuranceSuite Release Notes.
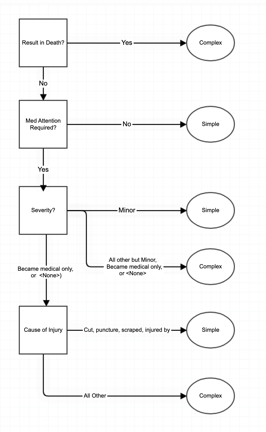
Workers' compensation segmentation
Workers' compensation claims are segmented to assist with assignment of work, claim management, monitoring costs, and the length of time a claim remains open.
A new segment (complex medical-only) has been added in ClaimCenter, and you can now view the claim segment for all workers' comp claims in the following places:
- Summary > Overview screen: In the Basics section, the Claim Segment field contains the value of the claim segment.
- Desktop > Claims screen: The segment of each workers' comp claim is visible by default in the Claim Segment column.
You can also now search for workers' comp claims by segment. Navigate to the ClaimCenter Search tab. Select Search > Claims > Advanced Search, select a Loss Type of Workers' Comp and select the workers' comp segment you wish to search for in the Claim Segment field.

Claim Summarization (for Early Access customers only)
With Claim Summarization, you can leverage the power of Generative AI to create a summary of a claim and high-level facts of loss, based on structured ClaimCenter data and unstructured notes on the account. This leads to better adjuster efficiency, higher adjuster capacity, and improved user and customer experiences.
Jutro Design Tokens
Jutro Design Tokens have been added to the Personal Auto First Notice of Loss (FNOL) template and to the Workers' Compensation First Report of Injury (FROI) template (which is available for Early Access customers only). These tokens enable front-end designers to manage theming (spacing, color, fonts, shading, and so on) for the templates and to make edits directly to templated front-end experiences (instead of needing to engage a developer), which accelerates time to market. For more information, see Design tokens overview.
Cloud API for ClaimCenter (version 1.14.0)
New API endpoints are available.
New endpoints
The following endpoints have been added to Cloud API. If you are doing a core update, you might want to add these endpoints to the appropriate role.yaml files to provide authorization to users and services as needed.
Claim API
- POST
/claims/{claimId}/checks/{checkId}/deny
Common API
- GET
/activities/{activityId}/documents - POST
/activities/{activityId}/documents - GET
/activities/{activityId}/documents/{activityDocumentId} - PATCH
/activities/{activityId}/documents/{activityDocumentId} - DELETE
/activities/{activityId}/documents/{activityDocumentId}
Catastrophes
You can query for, create, modify, and delete catastrophes through Cloud API. You can also query for, create, and delete catastrophe zones through Cloud API. You can also query for, create, modify, and delete catastrophe perils through Cloud API.